○南部町やまなしKAITEKI住宅普及促進事業費補助金交付要綱
令和7年9月24日
訓令第28号
(趣旨)
第1条 南部町長は、県内の子育て世代が理想の子どもの数を実現できる住環境の整備を図るため、また、脱炭素社会の実現、地域の防災力の向上、地域の住宅産業の振興等を図るため、『やまなしKAITEKI住宅』を建築又は取得するための経費に対し、予算の範囲内で補助金を交付するものとし、その交付に関しては、南部町補助金等交付規則(平成15年南部町規則第32号。以下「規則」という。)に規定するもののほか、この訓令の定めるところによる。
(1) 住宅 長期優良住宅の普及の促進に関する法律(平成20年法律第87号。以下「長期優良住宅法」という。)第2条第1項の住宅をいう。
(2) 建築 長期優良住宅法第2条第2項の建築をいい、新築、増築、改築を含む。
(3) 認定住宅 やまなしKAITEKI住宅指針(令和7年3月25日付け建住第5132号)に定めるKAITEKI住宅基準を満たし、やまなしKAITEKI住宅認定制度要綱(令和7年3月25日付け建住第5160号。以下「認定要綱」という。)第3条第3項の認定を受けた次表に掲げる住宅をいう。
認定住宅の種類(ブランド名称) | 適合状況 |
やまなしKAITEKI住宅 | KAITEKI住宅基準1及び2 |
やまなしKAITEKI住宅/ZERO | KAITEKI住宅基準1から3 |
やまなしKAITEKI住宅/FORET | KAITEKI住宅基準1、2及び4 |
やまなしKAITEKI住宅/ZERO・FORET | KAITEKI住宅基準1から4 |
やまなしKAITEKI住宅リノベ | KAITEKI住宅基準1及び2 |
やまなしKAITEKI住宅リノベ/ZERO | KAITEKI住宅基準1から3 |
やまなしKAITEKI住宅リノベ/FORET | KAITEKI住宅基準1、2及び4 |
やまなしKAITEKI住宅リノベ/ZERO・FORET | KAITEKI住宅基準1から4 |
(4) 県内事業者 建設業法(昭和24年法律第100号)第3条第1項に規定する建設業の許可のうち建築工事業の許可を受けている建設業者であって、県内に本店を有する者をいう。
(5) 共同住宅等 共同住宅、長屋、併用住宅その他の一戸建ての住宅以外の住宅をいう。
(6) 子育て世帯等 次に掲げる世帯をいう。
ア 子育て世帯 自ら居住することを目的に認定住宅の建築の工事に着手した年度又は自ら居住することを目的に認定住宅を購入した年度の4月1日時点で18歳未満の子を有する世帯をいう。
イ 若者夫婦世帯 自ら居住することを目的に認定住宅の建築の工事に着手した年度又は自ら居住することを目的に認定住宅を購入した年度の4月1日時点で夫婦のいずれかが39歳以下の世帯をいう。
(補助金の交付対象住宅)
第3条 補助金の交付の対象となる住宅(以下「交付対象住宅」という。)は、次の各号のいずれにも該当するものとする。ただし、一の住宅(共同住宅等にあっては一の住戸)につき、補助金の交付は一回限りのものとする。
(1) 本町内に存する認定住宅であること。
(2) 県内事業者が建築の工事を施工した認定住宅であること。
(補助金の交付対象者)
第4条 補助金の交付の対象となる者は、次の各号のいずれにも該当するものとする。
(1) 自ら居住することを目的に交付対象住宅を建築又は取得した者であること。
(2) 第6条第2項の規定による申請を行う日において、本町の住民基本台帳に記録されている住所が当該申請に係る交付対象住宅の所在地となっている者であること。
(3) 町税等に滞納がない者であること。
(4) 暴力団員による不当な行為の防止等に関する法律(平成3年法律第77号)第2条第6号に規定する暴力団員(以下「暴力団員」という。)でないこと。
(5) 認定要綱第3条第4項の規定によるやまなしKAITEKI住宅認定通知書(以下「認定通知書」という。)の通知日又は認定住宅を購入した日から起算して三ヶ月以内に第6条第2項の規定による申請を行う者であること。
(補助金の額)
第5条 補助金の額は、別表(ア)欄の区分に応じて、子育て世帯等にあっては(イ)欄に掲げる額、子育て世帯等以外にあっては(ウ)欄に掲げる額とする。
(補助金交付申請書及び添付書類の様式、提出期限)
第6条 補助金の交付を受けようとする者(以下「申請者」という。)は、あらかじめ、認定要綱第4条第1項の確認を求めるよう努めなければならない。
(1) 認定通知書の写し
(2) 工事請負契約書又は不動産売買契約書の写し
(3) 認定住宅の建築の工事を施工した県内事業者に係る建設業の許可の通知書の写し
(4) 申請者の口座情報が分かるものの写し
(5) その他町長が必要と認める書類
2 町長は、前項の決定をする場合において、必要に応じて条件を付すことができるものとする。
3 町長は、第1項の規定により補助金の交付の決定及び交付すべき補助金の額を確定したときは、すみやかに申請者に補助金を交付するものとする。
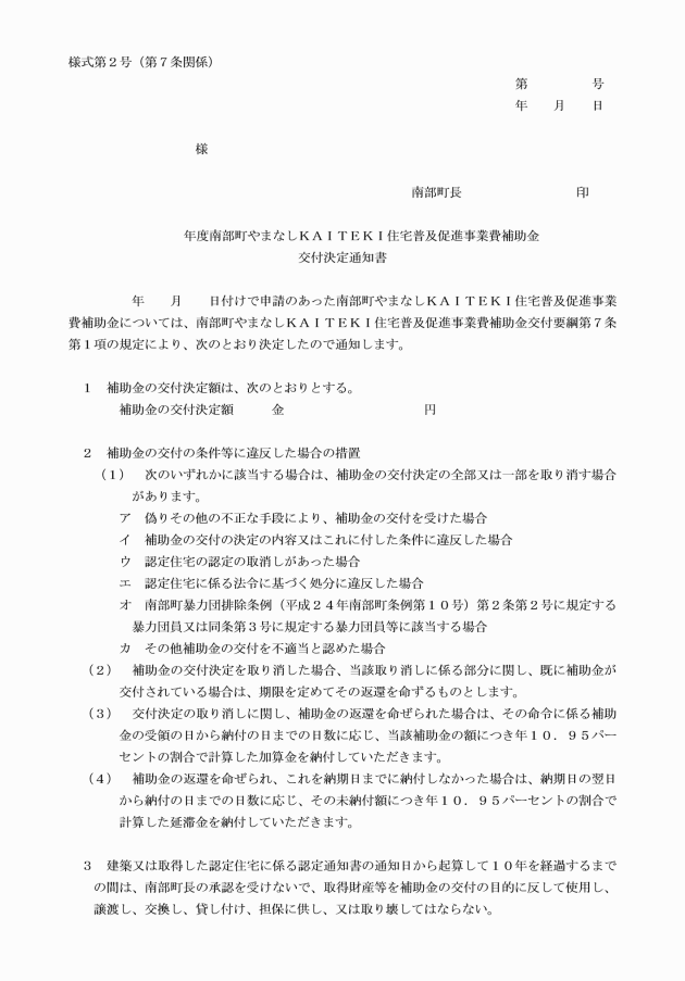
(決定の取消し)
第8条 町長は、補助金の交付を受けた者(以下「補助事業者」という。)が次の各号のいずれかに該当するときは、補助金の交付の決定の全部又は一部を取り消すことができる。
(1) 偽りその他の不正な手段により、補助金の交付を受けたとき。
(2) 補助金の交付の決定の内容又はこれに付した条件に違反したとき。
(3) 認定要綱第8条第1項の認定の取消しがあったとき。
(4) 認定住宅に係る法令に基づく処分に違反したとき。
(5) 規則及びこの要綱の規定に違反したとき。
(6) 前5号に掲げるもののほか、町長が補助金の交付を不適当と認めたとき。
(補助金の返還)
第9条 町長は、補助金の交付の決定を取り消した場合において、当該取消しに係る部分に関し、既に補助金が交付されているときは、期限を定めて、その返還を命ずるものとする。
(加算金及び延滞金)
第10条 補助事業者は、第8条第1項の規定による取消しに関し、補助金の返還を命ぜられたときは、その命令に係る補助金の受領の日から納付の日までの日数に応じ、当該補助金の額につき年10.95%の割合で計算した加算金を町に納付しなければならない。
2 補助事業者は、補助金の返還を命ぜられ、これを納期日までに納付しなかったときは、納期日の翌日から納付の日までの日数に応じ、その未納付額につき年10.95%の割合で計算した延滞金を町に納付しなければならない。
3 町長は、前2項の場合において、やむを得ない事情があると認めるときは、補助事業者の申請により、加算金又は延滞金の全部又は一部を免除することがある。
(財産の処分の制限)
第11条 補助事業者は、建築又は取得した認定住宅(以下この条において「取得財産」という。)に係る認定通知書の通知日から起算して10年(以下「財産処分制限期間」という。)を経過するまでの間は、町長の承認を受けないで、取得財産を補助金の交付の目的に反して使用し、譲渡し、交換し、貸し付け、担保に供し、又は取り壊してはならない。
3 町長は、第1項の承認をしようとする場合において、原則として交付した補助金のうち取得財産を補助金の交付の目的に反して使用し、譲渡し、交換し、貸し付け、担保に供し、又は取り壊した時から財産処分制限期間が経過するまでの期間に相当する分を返還させるものとする。
(その他)
第12条 この要綱に定めるもののほか、補助金の交付に関し必要な事項は、町長が別に定めるものとする。
附則
1 この訓令は、令和7年10月1日から施行する。
2 この訓令は、令和10年3月31日限り、その効力を失う。ただし、この要綱に基づき交付決定された補助金については、この要綱の失効後も、なおその効力を有する。
別表(第5条関係)
(ア) 認定住宅の種類及び県産木材の使用量の区分 | 補助金の額 | ||
(イ) 子育て世帯等 | (ウ) 子育て世帯等以外 | ||
やまなしKAITEKI住宅 | 40万円 | 20万円 | |
やまなしKAITEKI住宅/ZERO | 60万円 | 40万円 | |
やまなしKAITEKI住宅/FORET | 次のいずれか | 次のいずれか | |
県産木材の使用量が5m3以上であり、かつ、木材使用量の30%以上である場合 | 60万円 | 40万円 | |
県産木材の使用量が7.5m3以上であり、かつ、木材使用量の40%以上である場合 | 70万円 | 50万円 | |
県産木材の使用量が10m3以上であり、かつ、木材使用量の50%以上である場合 | 80万円 | 60万円 | |
やまなしKAITEKI住宅/ZERO・FORET | 次のいずれか | 次のいずれか | |
県産木材の使用量が5m3以上であり、かつ、木材使用量の30%以上である場合 | 80万円 | 60万円 | |
県産木材の使用量が7.5m3以上であり、かつ、木材使用量の40%以上である場合 | 90万円 | 70万円 | |
県産木材の使用量が10m3以上であり、かつ、木材使用量の50%以上である場合 | 100万円 | 80万円 | |
やまなしKAITEKI住宅リノベ | 60万円 | 40万円 | |
やまなしKAITEKI住宅リノベ/ZERO | 80万円 | 60万円 | |
やまなしKAITEKI住宅リノベ/FORET | 次のいずれか | 次のいずれか | |
県産木材の使用量が5m3以上であり、かつ、木材使用量の30%以上である場合 | 80万円 | 60万円 | |
県産木材の使用量が7.5m3以上であり、かつ、木材使用量の40%以上である場合 | 90万円 | 70万円 | |
県産木材の使用量が10m3以上であり、かつ、木材使用量の50%以上である場合 | 100万円 | 80万円 | |
やまなしKAITEKI住宅リノベ/ZERO・FORET | 次のいずれか | 次のいずれか | |
県産木材の使用量が5m3以上であり、かつ、木材使用量の30%以上である場合 | 100万円 | 80万円 | |
県産木材の使用量が7.5m3以上であり、かつ、木材使用量の40%以上である場合 | 110万円 | 90万円 | |
県産木材の使用量が10m3以上であり、かつ、木材使用量の50%以上である場合 | 120万円 | 100万円 | |



